| নং | শিরোনাম | সেবার ধাপ | কার্যকলাপ |
|---|---|---|---|
| | |||
| ১ | প্রশিক্ষন পরিচালনার ধাপ | দেখুন | |
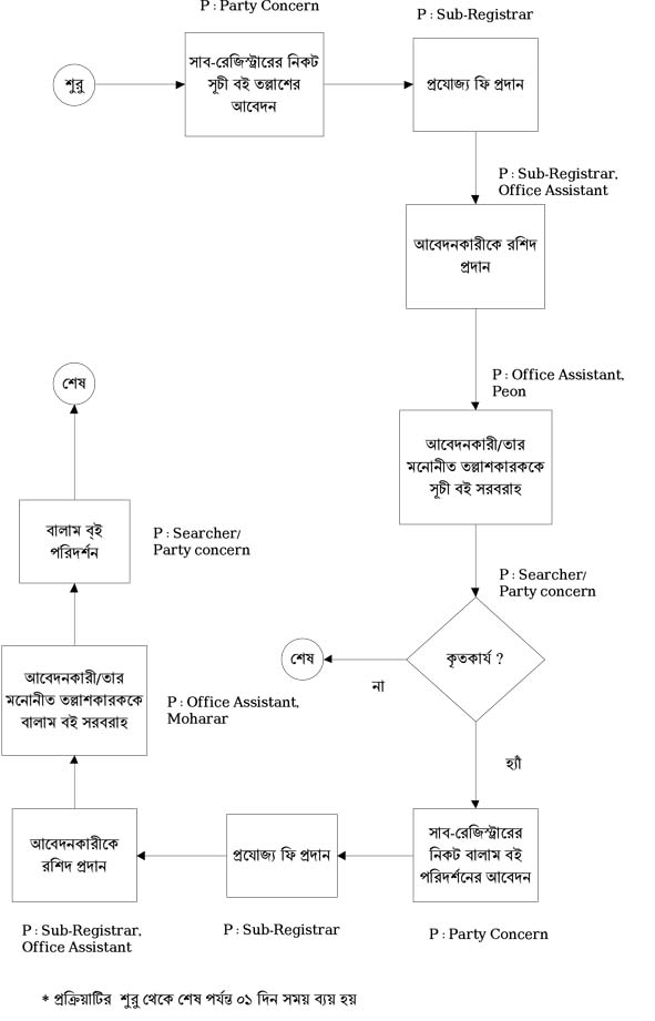
| ২ | তল্লাশি ও পরিদর্শন | দেখুন | |
| ৩ | প্রশিক্ষণ | দেখুন | |
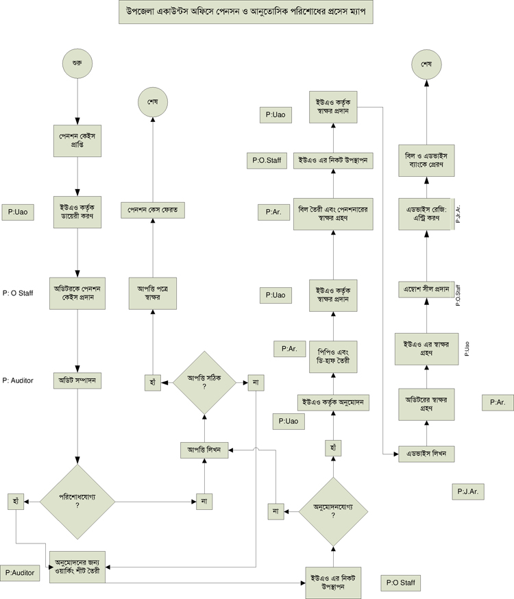
| ৪ | পেনশন ও আনুতোষিক প্রদান | দেখুন | |
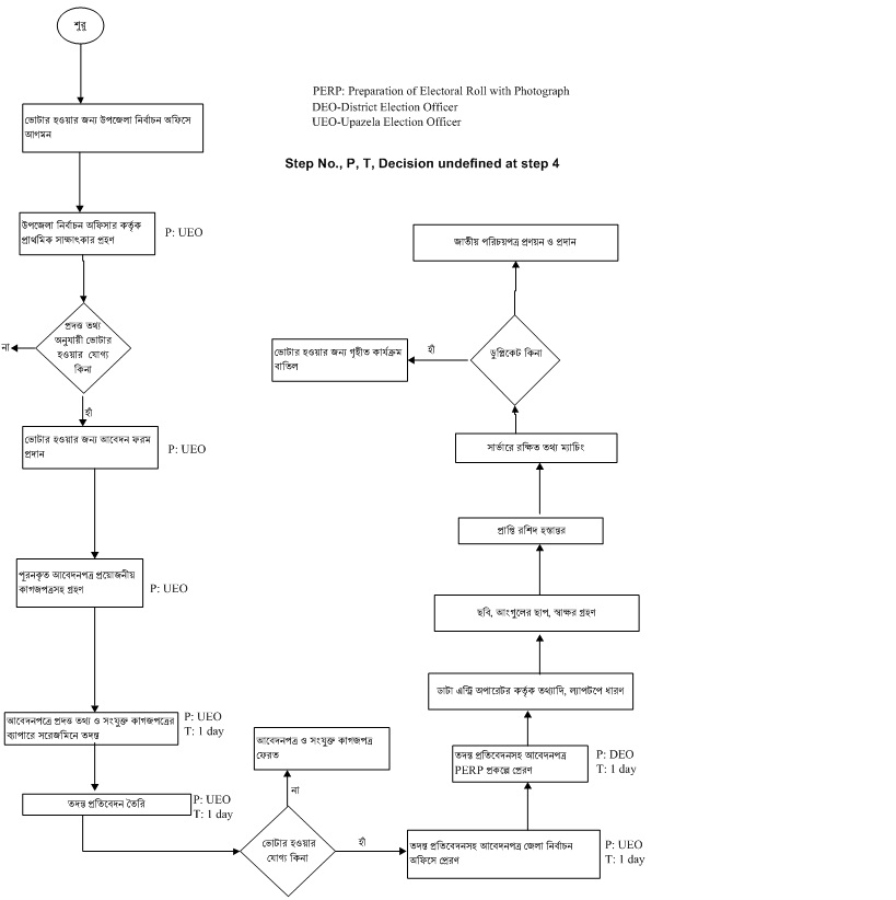
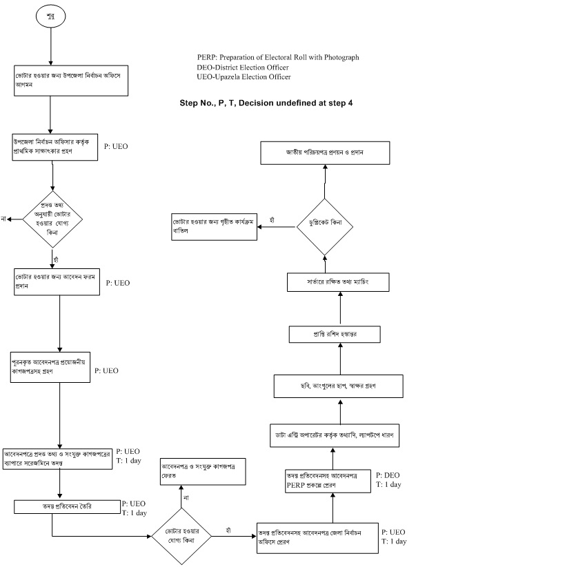
| ৫ | প্রবাসীদের ছবিসহ ভোটার তালিকা নিবন্ধন | দেখুন | |
| ৬ | প্রবাসীদের ছবিসহ ভোটার তালিকা নিবন্ধন | দেখুন | |
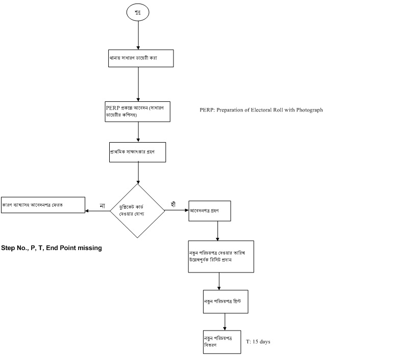
| ৭ | জাতিয় পরিচয়পত্রের ডুপ্লিকেট কিভাবে পাবেন | দেখুন | |
| ৮ | ছবিসহ ভো্টার তালিকা ও জাতীয় পরিচয়পত্র সংশোধনে সহায়তা | দেখুন | |
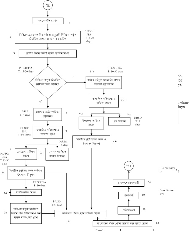
| ৯ | প্রধান ফসলের পূর্বাভাস জরিপ করা | দেখুন | |
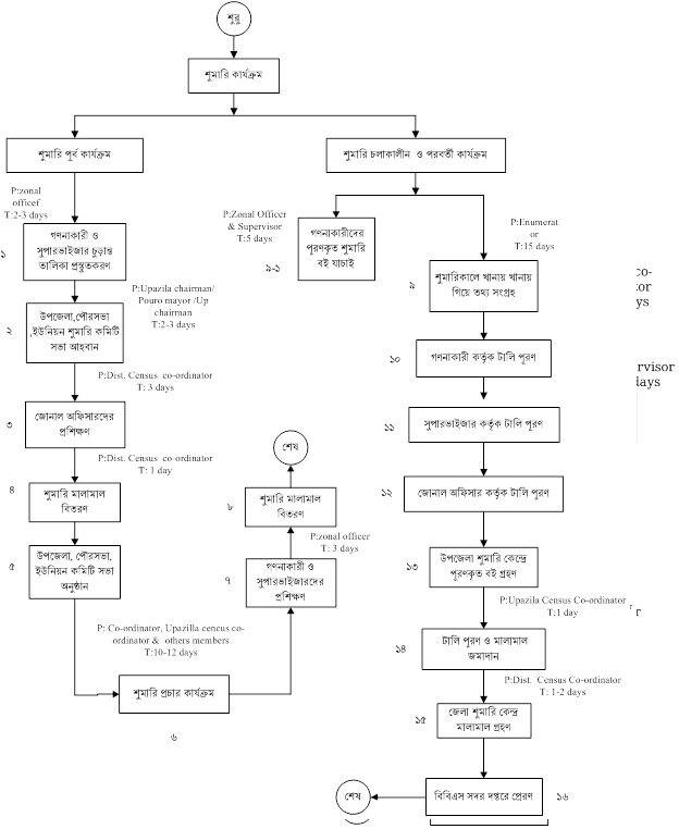
| ১০ | কৃষি শুমারি | দেখুন |